产品名称:THB6064MQ
相关资料下载详细介绍:
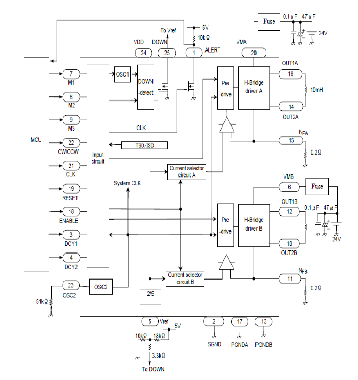
特性
双全桥MOSFET驱动,导通电阻Ron=0.5Ω
高耐压50VDC,大电流4.2A(峰值)
细分选择:1/2、1/8、1/10、1/16、1/20、1/32、1/40、1/64
自动半流锁定功能
4档衰减方式可调
内置温度保护及过流保护
管脚说明
管脚
编号
输入/输出
符号
功 能 描 述
1
输出
ALERT
温度保护及过流保护输出端(常态为1,过流保护时为0)
2
—
SGND
信号地外部与电源地相连
3
输入
DCY1
衰减方式控制端
4
输入
DCY2
衰减方式控制端
5
输入
Vref
电流设定端(0—3V)
6
输入
VMB
电机驱动电源 B相电源与A相电源相连
7
输入
M1
细分数选择端(详见附表)
8
输入
M2
细分数选择端(详见附表)
9
输入
M3
细分数选择端(详见附表)
10
输出
OUT2B
B相功率桥输出端2
11
—
NFB
B相电流检测端应连接大功率检测电阻
12
输出
OUT1B
B相功率桥输出端1
13
—
PGNDB
B相驱动电源地与A相电源地及信号地相连
14
输出
OUT2A
A相功率桥输出端2
15
—
NFA
A相电流检测端应连接大功率检测电阻
16
输出
OUT1A
A相功率桥输出端1
17
—
PGNDA
驱动电源地线
18
输入
ENABLE
使能端ENABLE=0所有输出为0,ENABLE=1正常工作
19
输入
RESET
上电复位端
20
输入
VMA
A相电机驱动电源与A相电源相连
21
输入
CLK
脉冲输入端
22
输入
CW/CCW
电机正反转控制端
23
—
OSC2
斩波频率控制端
24
输入
VDD
5V电源芯片工作电源要求稳压
25
输出
Down
半流锁定控制端
参考图

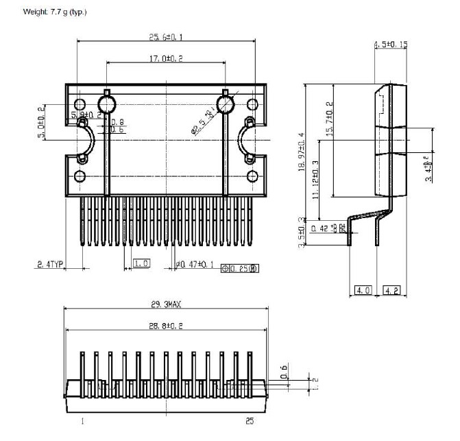
封装图
