中文版
|
English
网站首页
走进海华博远
新闻动态
产品世界
行业模板
文档下载
在线留言
交流区
联系我们
产品世界
你现在的位置:
公司首页
>>
产品世界
>> 东芝标准品
产品名称
:TB6560AHQ
相关资料下载
详细介绍
:
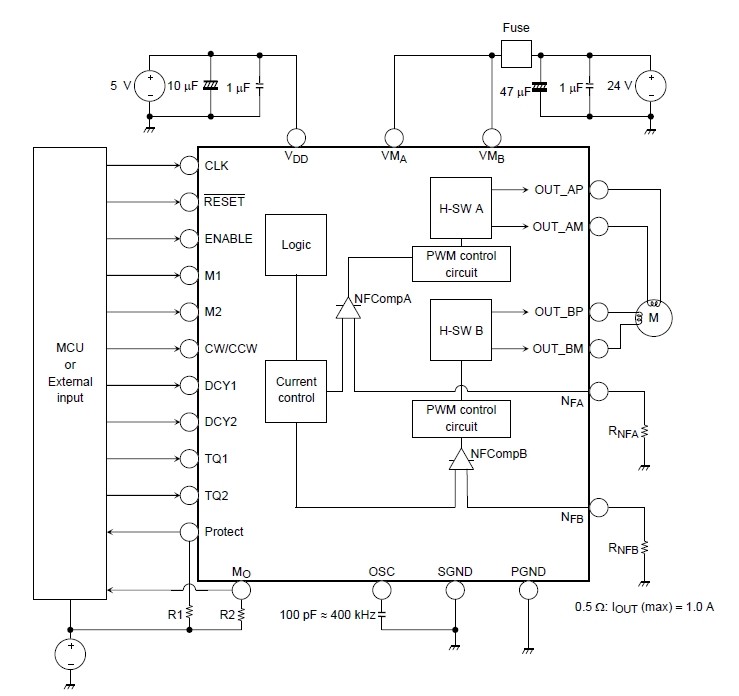
参考图
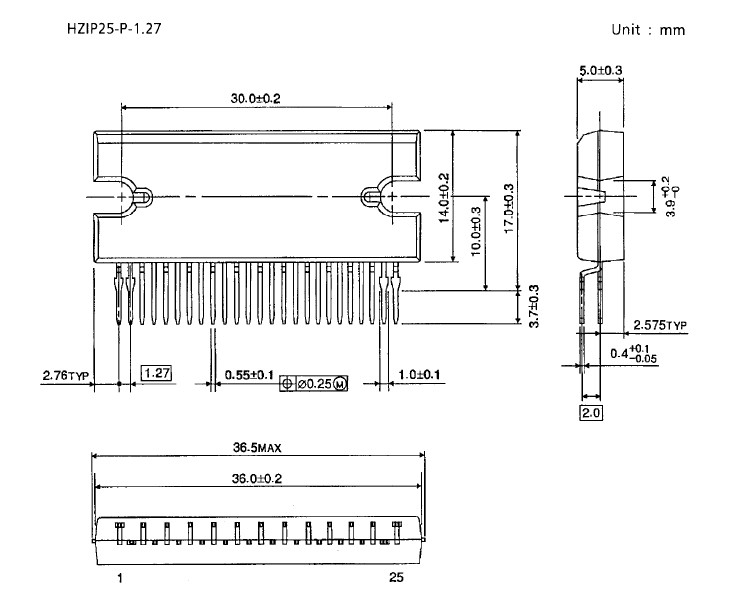
封装图
返回 >>
产品中心
步进电机驱动芯片
步进电机驱动器
信浓步进电机型号
驱动芯片测试板
东芝标准品
展开
收缩
在线客服
销售1
销售2
销售3
技术1
技术2
电话: